首页
中心概况
中心简介
中心领导
组织机构
新闻动态
行业要闻
中心动态
通知公告
党建工作
学习专栏
党建活动
业务活动
交流研讨
建筑文化研究
中国建筑图书馆
中国城博会
中国住博会
城市雕塑与公共艺术
楼宇招租
文化交流
建筑文化论坛
建筑文化大讲堂
建筑视点
文创产品
编辑出版
首页
中心概况
中心简介
中心领导
组织机构
新闻动态
行业要闻
中心动态
通知公告
党建工作
学习专栏
党建活动
业务活动
交流研讨
建筑文化研究
中国建筑图书馆
中国城博会
中国住博会
城市雕塑与公共艺术
楼宇招租
文化交流
建筑文化论坛
建筑文化大讲堂
建筑视点
文创产品
编辑出版
首页
>
业务活动
>
交流研讨
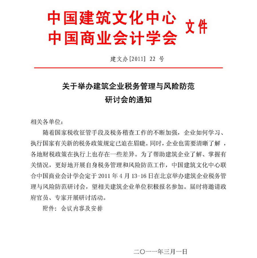
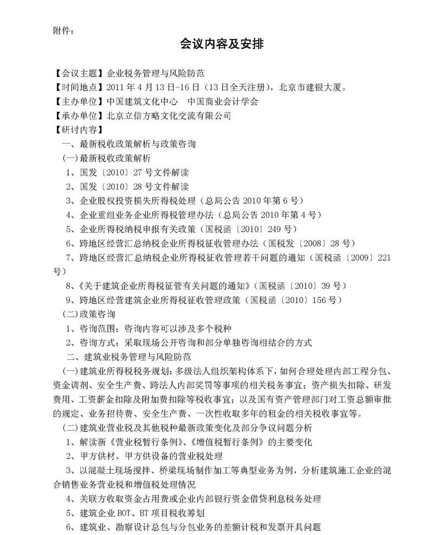
关于举办建筑企业税务管理与风险防范研讨会的通知
选择字体:[
大
-
中
-
小
]
发布时间:2011-03-01
来源:中国建筑文化中心
分享:
关闭窗口
打印本页
上一篇:关于举办中国建筑文化创新发展研讨会的通知
下一篇:关于举办《国有土地上房屋征收与补偿条例》解析专题研讨会的通知
你知道你的Internet Explorer是过时了吗?
为了得到我们网站最好的体验效果,我们建议您升级到最新版本的Internet Explorer或选择另一个web浏览器.一个列表最流行的web浏览器在下面可以找到.