中国国际住宅产业暨建筑工业化产品与设备博览会

《新冠肺炎应急救治设施负压病区建筑技术导则(试行)》
选择字体:[ - - ]发布时间:2020-03-09来源:建設部網站





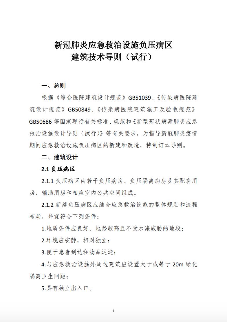
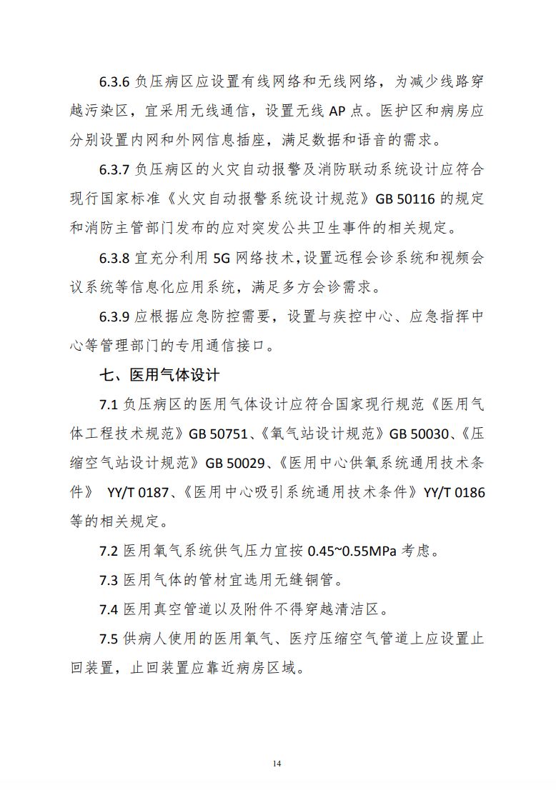
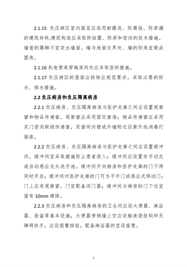
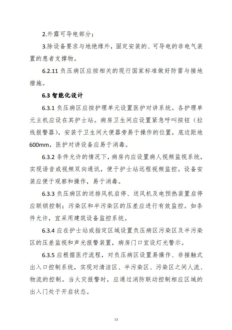
为进一步做好新冠肺炎疫情防控工作,加强新冠肺炎应急救治设施建设,国家卫健委办公厅、住房和城乡建设部办公厅近日联合印发《新冠肺炎应急救治设施负压病区建筑技术导则(试行)》,供各地结合防疫工作和实际需要参考执行。导则包括建筑设计、结构设计、给水排水设计、供暖通风及空调设计、电气及智能化设计、运行维护等8个方面。




你知道你的Internet Explorer是过时了吗?

为了得到我们网站最好的体验效果,我们建议您升级到最新版本的Internet Explorer或选择另一个web浏览器.一个列表最流行的web浏览器在下面可以找到.